Suivi de projet
Prises de notes
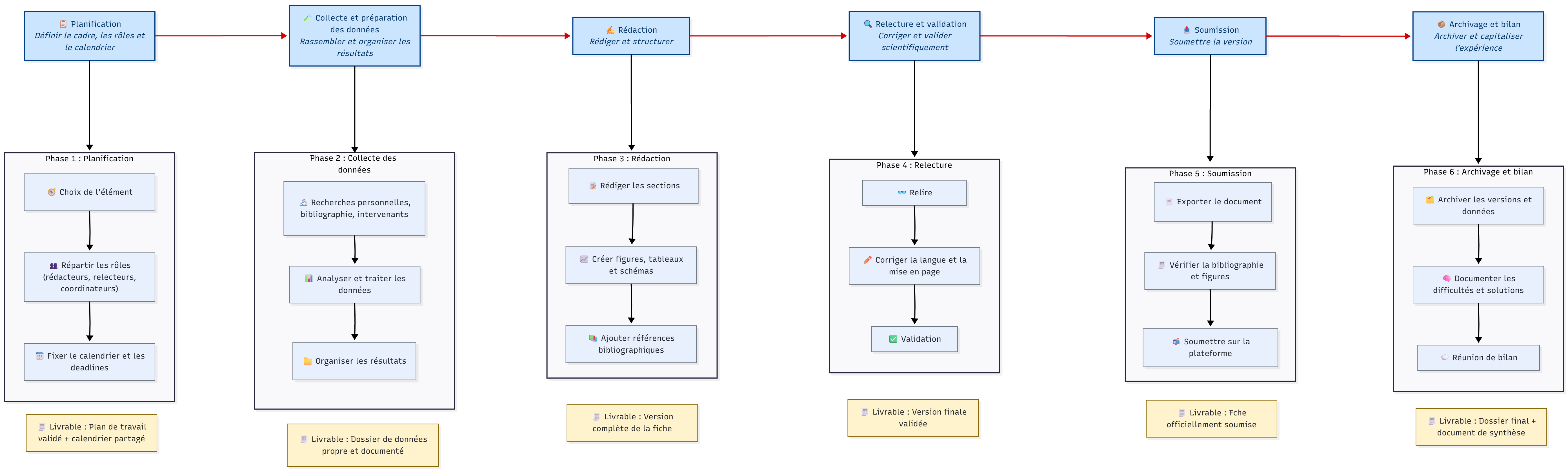
Cliquer ici pour ouvrir ce pad dans un nouvel ongletEtapes mises en forme par Rudy :

Page de tests de Louise
Suivi des heures de Louise
Heures offertes en amont du devis : échange du 9 octobre, préparation puis RDV présentiel du 14 octobre 2025.Heures incluses dans la prestation (20h) :
- travail solo en préparation du 23/10/25 : 2h
- RDV en visio le 23/10/25 : 1h30
- travail solo en préparation du 04/11/25 : 2h
- RDV en présentiel le 04/11/25 : 2h
- 1h le 09/11
- 1h le 17/11
- 1h en visio le 18/11
- semaine ESPCI payée par ailleurs
- 2h en visio le 08/12
- 1h travail en solo le 16/12
- 2h en visio le 18/12
- 1h travail en solo le 19/12
- 1h de suivi semaine UBO du 5 au 9 janvier
- 2h30 le 2 février 2026
- 12 mars : 2h30
- 16 mars :
